DEFINITION RELATIONSHIPS SEMANTIC TAXONOMY BORDERS INTERNAL STRUCTURE SERIALIZATION CONTENT MANAGEMENT

CLASS OF CLASS OF INDIVIDUAL - Resource Configuration


Description
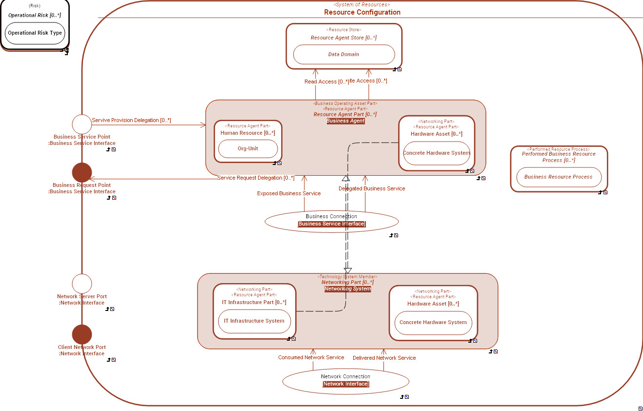
Resource Configuration is a generic class of System of Resources that represents System of Resources that are not Facilitys.(Data centers, Factories, Outlets).
Examples:
- Configured Nuclear power plant (with operating teams), 
- Configured aircraft carrier (with crew), Configured rescue ship (with rescue team).
When specific characteristics need to be considered for a given type of  Resource Configuration, it is recommended to create a new sub-type of System of Resources to host these characteristics.

Functional DomainFacility Asset Architecture


Super Types  System of Resources  
Dictionary  Dictionary of SysFEAT concepts
Systemic Levels  Mezzo
Lexical Scope  Architecture Container 
Framework Mapping UAF - Resource Views : System

RELATIONSHIPS


Simple Graph Graph & Inheritance Table
Simple Graph

Composition:   Classification:   Specialization:   Instance Of: -->  Enumerated definition:   Syntax:   

SERIALIZATION FORMAT


TEXTUAL SYNTAX RDF

SEMANTIC TAXONOMY


Sub-Types Super-Types
SUB-TYPES

Click node rectangle to collapse/expand one level. Click triangle for full recursive collapse/expand. Double-click on a node to open its URL. Hover for description.

BORDERS


NameSuper typeBorder TypeDescription
Business Request Point  Agent Type::Request Point    Operating Asset Type::Operating Exit     Business Service Interface  
Business Service Point  Agent Type::Service Point    Operating Asset Type::Operating Entry     Business Service Interface  
Client Network Port  Technology System::Technology Request Point     Network Interface  
Communication Ports are physical communication points to resource.
They comply with particular physical communication protocols.
They handle service points and request points.
Network Server Port  Technology System::Technology Service Point     Network Interface  
Network Ports are physical communication end points to Networking Systems.
They comply with particular physical communication protocols.
They handle service points and request points.

INTERNAL STRUCTURE


../images/f4be14d25ee1eaff_d4a6f91162e0805b_i.png