IDENTITYDIAGRAM MAPPING EXTERNAL REFERENCES

IDENTITY - ArchiMate - Business Layer


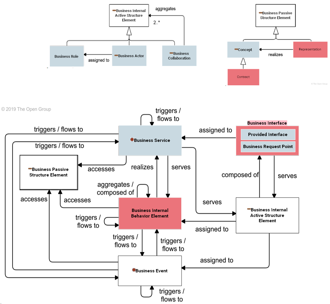
DescriptionBusiness Layer elements are used to model the operational organization of an enterprise in a technology-independent manner, whereas strategy elements (Chapter 7) are used to model the strategic direction and choices of the enterprise.
ReferencesOpenGroup - ArchiMate - Layer - Business Layer
Parent Mapping ArchiMate Mapping

../images/3e1f1a885fabb427_3e1f1a8e5fabb44b_i.png

MAPPED ENTITIES


Framework ConceptFramework DefinitionSysFEAT ConceptSysFEAT Definition
 Business Actor
References:
OpenGroup - ArchiMate - Business-Actor
  Org-Unit Type An  Org-Unit Type is a type of Human Resource that represent a unit of social groups within an organization, responsible for operating one or more enterprise's Business Functions.
References:
Christensen Institute - Modularity
Humanresourcesedu.org - Human Resource
OMG - UAF - OrganizationalResource
OpenGroup - ArchiMate - Business Internal Active Structure Element
OpenGroup - ArchiMate - Business-Actor
Russell Ackoff - System of Concepts - Organizations
 Business Collaboration   Department Type
Department Type is a Mezzo Org-Unit Type which serves as an administrative unit template in both government and business Organizations.
Examples:
- Sales department;
- Finance department;
- Logistics department..

References:
OMG - UAF - Organization
OpenGroup - ArchiMate - Business-Actor
OpenGroup - ArchiMate - Business-Collaboration
OpenGroup - TOGAF - Enterprise Metamodel - Actor
Russell Ackoff - System of concepts - FunctionalDivisionOfLabor
Russell Ackoff - System of Concepts - Organizations
UCF Glossary - Department
 Business Event   Business Event Business Event is a type of business change that is used to coordinate Business Behaviors.
References:
OpenGroup - TOGAF - Enterprise Metamodel - Event
 Business Interface

Business Interface is not directly represented in SysFEAT.

Rational:
SEA
F does not differentiate between internal and external active structures, as the External Active Structure classification contains only one subtype: Interface. Instead, SEAF focuses on two interface types: the provider interface for service delivery and the requester interface for service consumption.

 Business Internal Active Structure Element
References:
OpenGroup - ArchiMate - Business Internal Active Structure Element
  Org-Unit Type An  Org-Unit Type is a type of Human Resource that represent a unit of social groups within an organization, responsible for operating one or more enterprise's Business Functions.
References:
Christensen Institute - Modularity
Humanresourcesedu.org - Human Resource
OMG - UAF - OrganizationalResource
OpenGroup - ArchiMate - Business Internal Active Structure Element
OpenGroup - ArchiMate - Business-Actor
Russell Ackoff - System of Concepts - Organizations
 Business Internal Behavior Element

Business Internal Behavior Element is not directly represented in SysFEAT.

Rational:
SEAMF does not distinguish between internal and external behaviors. The classification of External Behavior Elements is redundant, as it contains only a single subtype: Service.

 Business Passive Structure Element   Concept
Concept is the representation of any tangible or intanglible entity that is of interest to understand the enterprise, its data, resources and activities.
Concept is defined through its essential characteristics which can be:
1) A  Concept Property that represents some an immutable factual characteristic such as "name", "amount".
2) A Concept Relationship that represents relationships to other  Concepts.

References:
DDD - Glossary - Entity
ISO 15926 - ClassOfInformationObject
OMG - SBVR - Concept
OMG - UAF - OperationalInformation
OpenGroup - TOGAF - Enterprise Metamodel - Business Information
OpenGroup -ArchiMate - Business-Object
Russell Ackoff - Choice & Communication - Concept
 Business Request Point   Business Request Point
 Business Role A business role represents the responsibility for performing specific behavior, to which an actor can be assigned, or the part an actor plays in a particular action or event.
References:
OpenGroup - ArchiMate - Business-Role
  Human Resource Participant Human Resource Participant is the role of an Org-Unit Type that acts as an active performer in a Business Process.
References:
OMG - BPMN - Human Performer
OpenGroup - ArchiMate - Business-Role
 Business Service
References:
OpenGroup - ArchiMate - Business-Service
  Business Service Interface Business Service Interface is a communication behavior that describes a typical course of interactions intended to produce Business Outcome Events, through the involvement of Business Agent Types.
References:
OMG - UAF - Operational Interface
OpenGroup - ArchiMate - Business-Service
OpenGroup - IT4IT - Defining Service Reference Architecture
 Concept
References:
OpenGroup -ArchiMate - Business-Object
  Concept
Concept is the representation of any tangible or intanglible entity that is of interest to understand the enterprise, its data, resources and activities.
Concept is defined through its essential characteristics which can be:
1) A  Concept Property that represents some an immutable factual characteristic such as "name", "amount".
2) A Concept Relationship that represents relationships to other  Concepts.

References:
DDD - Glossary - Entity
ISO 15926 - ClassOfInformationObject
OMG - SBVR - Concept
OMG - UAF - OperationalInformation
OpenGroup - TOGAF - Enterprise Metamodel - Business Information
OpenGroup -ArchiMate - Business-Object
Russell Ackoff - Choice & Communication - Concept
 Contract A contract represents a formal or informal specification of an agreement between a provider and a consumer that specifies the rights and obligations associated with a product and establishes functional and non-functional parameters for interaction.

Contract is not directly represented in SysFEAT.

Rational:
The concept of Contract in ArchiMate is not formally connected to Product.
In SEAMF and BACM, contract is associated to Value Proposition and Product Capabilities.

 Provided Interface   Business Service Point
 Representation

EXTERNAL REFERENCES


Framework referenceSysFEAT Description
 OpenGroup - ArchiMate - Business Internal Active Structure Element


  Conceptual Agent
Conceptual Agent is an abstract type of Agent Type that depicts a functional division of labor within an enterprise, influencing the formation of its business operating model.
The concrete specializations of  Conceptual Agent follow the systemic level pattern and come in the form of Operating Domain (a Macro  Conceptual Agent) and Business Function (a Mezzo  Conceptual Agent).


  Org-Unit Type
An  Org-Unit Type is a type of Human Resource that represent a unit of social groups within an organization, responsible for operating one or more enterprise's Business Functions.

  Organization
An  Organization is a group of people who share a common purpose and establish a functional division of labor in pursuit of their common purpose.
It is the relationships between its members in the pursuit of their common purpose that give unity and identity to an organization.
 OpenGroup - ArchiMate - Business-Actor


  Customer
Customer is a Business Partner who orders and/or uses Products (goods or services) produced by enterprises.
Customer is part of an ecosystem and has the ability to choose between different Products.


  Department
Department is a Mezzo Organization. It is a an administrative unit in government or business.
Examples:
- Sales department of "Aircraft corporation" in France;
- Finance department of "Oakland digital hospital";
- Logistics Department of "APPCo retail inc".


  Department Type
Department Type is a Mezzo Org-Unit Type which serves as an administrative unit template in both government and business Organizations.
Examples:
- Sales department;
- Finance department;
- Logistics department..


  Legal Entity
Legal Entity is a Macro Organization that is a lawful or legally standing association, corporation, partnership, proprietorship, trust, or individual that has the legal capacity to: enter into agreements or contracts; assume obligations; incur and pay debts; sue and be sued in its own right; and to be accountable for illegal activities.

  Legal Entity Type
Legal Entity Type is a Macro Org-Unit Type that is a type of lawful or legally standing association, corporation, partnership, proprietorship, trust, or individual that has the legal capacity to: enter into agreements or contracts; assume obligations; incur and pay debts; sue and be sued in its own right; and to be accountable for illegal activities.

  Org-Unit Type
An  Org-Unit Type is a type of Human Resource that represent a unit of social groups within an organization, responsible for operating one or more enterprise's Business Functions.

  Organizational Position
An  Organizational Position is a type of position held by people when part of a Department Type.
Examples:
- Sales representative
- Developer
- Storekeeper
- Architect
 OpenGroup - ArchiMate - Business-Role
A business role represents the responsibility for performing specific behavior, to which an actor can be assigned, or the part an actor plays in a particular action or event.

  Human Resource Participant
Human Resource Participant is the role of an Org-Unit Type that acts as an active performer in a Business Process.
 OpenGroup - ArchiMate - Business-Service


  Business Service Interface
Business Service Interface is a communication behavior that describes a typical course of interactions intended to produce Business Outcome Events, through the involvement of Business Agent Types.
 OpenGroup -ArchiMate - Business-Object


  Concept
Concept is the representation of any tangible or intanglible entity that is of interest to understand the enterprise, its data, resources and activities.
Concept is defined through its essential characteristics which can be:
1) A  Concept Property that represents some an immutable factual characteristic such as "name", "amount".
2) A Concept Relationship that represents relationships to other  Concepts.